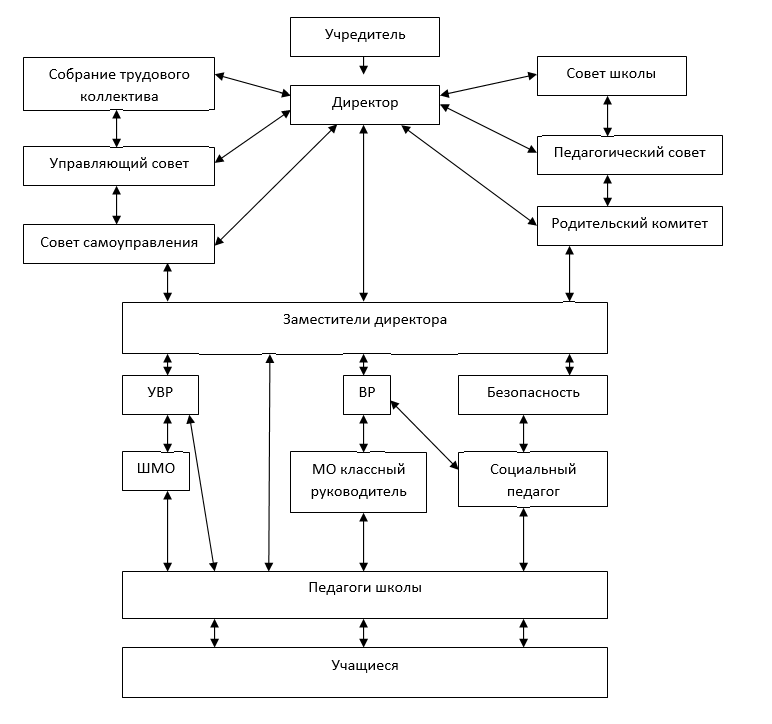
Первый уровень управления
1. Единоличным исполнительным органом Учреждения является руководитель Учреждения – директор. Директор осуществляет управление Учреждением в соответствии с Уставом МБОУ "ООШ "Рябовский ЦО" и должностной инструкцией.
Второй уровень управления
- Общее собрание трудового коллектива;
Положение об Общем собрании трудового коллектива
- педагогический совет;
Положение о Педагогическом совете
-управляющий совет
Положение об Управляющем совете
В целях учета мнения обучающихся, родителей(законных представителей) и педагогических работников по различным вопросам функционирования Учреждения, в МБОУ «ООШ "Рябовский ЦО" созданы:
- совет родительской общественности;
(Положение о совете родительской общественности)
- совет самоуправления учащихся;
Положение о совете самоуправления учащихся
- профессиональный союз работников.
Все коллегиальные органы созданы и функционируют в соответствии с положениями рассмотренными соответствующими советами и утвержденными директором школы.
Третий уровень управления.
Заместители директора по УВР; ВР; и зам.по безопасности подчиняются директору школы и осуществляют свои обязанности в рамках своих должностных инструкций. Заместители директора организуют работу и контролируют деятельность школьных предметных методических объединений (начальных классов, естественного и гуманитарного предметных областей), МО классных руководителей а также деятельность социального педагога, организуют работу педагогов школы, осуществляют контроль за их деятельностью.
Четвертый уровень управления.
Педагоги школы составляют четвертый уровень управления которые в рамках своих должностных обязанностей непосредственно осуществляют процессы воспитания и обучения учащихся школы, взаимодействуют с их родителями, отвечают за качественную реализацию ФГОС и ГОС.



